x

이메일로 만나보는 스타트업 가이드

투자, 행사, 정부사업 등 스타트업 생태계 소식을 이메일로 편하게 받아보세요.

마인크래프트는 전 세계 누적 판매량 1억 7,600만 개를 넘어 전 세계에서 가장 많이 팔린 게임에 이름을 올렸다. 그런데 페이스북 AI 연구팀이 이런 마인크래프트에서 인간 플레이어와 함께 공동 작업을 할 수 있는 인공지능 지원을 구현하기 위한 플랫폼 크래프트어시스트(CraftAssist)를 발표했다. 크래프트어시스트 AI봇은 블록을 배치하거나 파손할 수 있고 텍스트 기반 채팅에서 인간 플레이어와 커뮤니케이션을 하면서 게임 내에서 언어나 지각, 기억, 물리적 행동을 결합해 건축 등 복잡한 작업을 수행할 수 있다.

크래프트어시스트는 마인크래프트에서 인간 플레이어와 공동 작업을 할 수 있는 AI 봇을 구현하기 위한 플랫폼. 크래프트어시스트 개발을 진행해 AI 봇이 가능한 인간과의 공동 작업 폭이 넓어지면 단순한 AI 봇 지원 이상을 실현할 수 있게 될 것으로 기대를 모으고 있다.

 

https://platform.twitter.com/widgets.js

페이스북 AI 연구팀은 크래프트어시스트 사용을 장려하기 위해 프레임워크를 오픈소스화하고 깃허브에 공개하기도 했다. 공개 데이터 중 일부는 마인크래프트에서 집을 지을 때 인간 플레이어에 대한 단계적 데이터와 시맨틱 세분화 데이터, 대규모 자연어의 의미론적 분석 데이트 세트 등도 포함되어 있다.

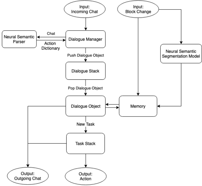
크래프트어시스트는 표준 마인크래프트 클라이언트를 통해 인간 플레이어가 AI 봇과 상호 작용할 수 있게 되어 있다. 물론 다른 플레이어와 교류하는 것도 가능하다. 오픈소스로 확장 가능한 마인크래프트 호환 게임 서버인 큐브라이트(Cuberite)를 이용해 연구원은 AI 학습 데이터를 생성하기 위해 게임 세션을 기록할 수 있다. 또 크래프트어시스트에 포함되어 있는 기초 AI 봇은 인간과 상호 커뮤니케이션을 한 데이터와 마인크래프트에서 2,500개 이상 서로 다른 건축물을 인간 참가자가 만든 데이터로 훈련한 것이라고 한다.

페이스북에 따르면 기초 AI 봇 디자인은 모듈식으로 되어 있으며 실험을 위해 AI 봇을 이용하거나 봇에게 입력 정보인 언어, 지각, 기억, 물리행동 중 한 가지 요소에 대한 AI 연구를 수행할 수도 있다. 예를 들어 인간 플레이어가 크래프트어시스트 기초 AI 봇에 파란색 큐브 옆에 집을 짓고 싶다고 말하면 언어 이해 모듈이 채팅에 입력된 내용을 바탕으로 프로그램을 만들고 지정 대상에 이동이나 건물 건축 등 요청된 동작을 높은 수준으로 실현한다. 기억 단위는 텍스트에서 파란, 큐브 등을 인식하고 필드 위에 존재하는 태그 객체를 인식해 파란색 입방체 좌표를 기준으로 이동 작업을 한다.

페이스북은 크래프트어시스트를 이용해 마인크래프트에서 공동 작업을 할 수 있는 AI 봇을 개발하는 것에 대해 장기적으로 보면 이 같은 작업이 AI 지원을 더 광범위하게 대응시키게 될 것이라고 말한다. 유연하게 다양한 분야에 대응할 수 있도록 하는 건 목적으로 한다는 얘기다.

기계학습은 어렵다. 엄밀하게 정의된 작업에 우수한 효과를 발휘하지만 언어를 이용해 인간에 의해 지정된 작업을 할 경우 작업이 모호하게 지정될 수 있어 작업 수행은 여전히 어렵다. 크래프트어시스트는 이런 인간에 의해 지정되는 모호한 작업을 정확하게 인식하고 실행할 수 있는 AI를 개발하기 위한 플랫폼이라는 점에서 기계학습보다 장기적으로 보면 효과를 발휘할 것으로 기대된다. 물론 마인크래프트로 AI를 개발하려는 시도는 페이스북의 크래프트어시스트가 처음은 아니다. 마인크래프트 보유사인 모장을 인수한 마이크로소프트가 프로젝트 말모(Project Malmo)를 발표하기도 했다. 관련 내용은 이곳에서 확인할 수 있다.

뉴스 레터 구독하기

Related Posts

No Content Available
Next Post